【进行中】关于公开征求《天津市津南区绿色生态屏障专项运营规划(2024—2035年)(征求意见稿)》意见的公告
公告
关于公开征求《天津市津南区绿色生态屏障专项运营规划(2024—2035年)
(征求意见稿)》意见的公告
为深入贯彻党中央、国务院关于全面推进美丽中国建设的战略部署,落实天津市委、市政府关于全面推进美丽天津建设的决策部署,持续深化“两山”理念在津南区实践运用,依据《天津市津南区国土空间总体规划(2021—2035 年)》确定的“天津市绿色生态标志区”发展定位和建设天津“绿谷”的目标导向,推进津南区绿色生态屏障产业生态化、生态产业化发展,以高品质生态环境支撑经济社会高质量发展,按照国家、天津市相关法律法规和技术规范,编制《天津市津南区绿色生态屏障专项运营规划(2024—2035年)》。现向社会公开征求意见,欢迎有关单位和社会各界人士就有关内容提出宝贵意见和建议,如有意见或建议请于2026年1月8日前以书面或电子邮件的方式反馈至区农业农村委,反馈意见时请注明联系人和联系电话。
附件:1.《天津市津南区绿色生态屏障专项运营规划(2024—2035年)(征求意见稿)》
2.《天津市津南区绿色生态屏障专项运营规划(2024—2035年)图集》
3.背景介绍
2025年12月10日
(联系人:区农业农村委 朱明昊;
联系电话:28537440
邮箱:jnqnyncw03@tj.gov.cn)
草案正文





































背景介绍
背景介绍
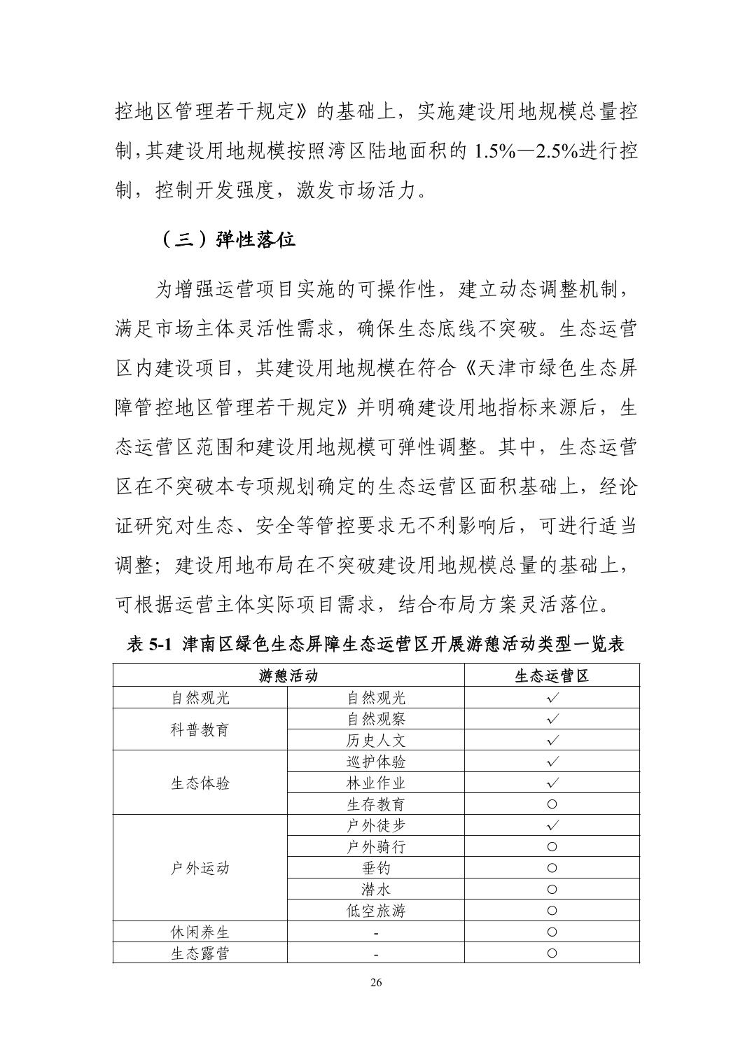
为深入贯彻党中央、国务院关于全面推进美丽中国建设的战略部署,落实天津市委、市政府关于全面推进美丽天津建设的决策部署,持续深化“两山”理念在津南区实践运用,以做实做强绿色生态标志区为总体目标,在尊重自然、顺应自然、保护自然前提下,稳妥推进绿色生态屏障运营工作,促进生态价值转化,让绿水青山变成更多金山银山,实现生态效益、经济效益、社会效益相统一,形成《天津市津南区绿色生态屏障专项运营规划(2024—2035年)》。
公众意见采纳情况反馈
在征求意见期间,未收到社会公众反馈意见。